图知网
搜索
首页
热门推荐
图片分类
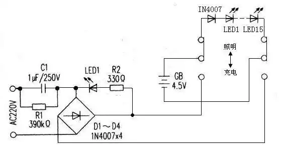
常用led充电式手电筒,应急灯电路图
下载原图
相关图片
led强光手电筒电路图
自制led手电筒简单led手电筒电路图
强光手电充电器原理图,电路板图,实物图
强光led手电筒电路
请画出4-11中手电筒的电路图
世界上最简单,超低成本led调光手电筒方案电路
为你推荐
女主颜值却引争议,可她穿旗袍的样子,却美如初恋|琉璃|袁冰妍|旗袍
剑在古欧洲战场上地位如何? - 知乎
张继科女友景甜亮相时尚活动 与ab争艳
猪肚炖白萝卜的做法
现场报道世界第一频率响应之王德国冠廷lanscheaudiono92音箱
成都. 傅福牙科诊所设计装修
简笔画消防员98996902消防安全#简笔画 #一起学画画 # - 抖音
【像风一样温柔的你】她以为他是杀人不眨眼的罗刹