图知网
搜索
首页
热门推荐
图片分类
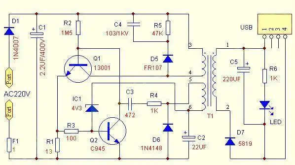
手机自动充电器电路图
下载原图
相关图片
5v-usb充电器电路图,有详细制作步骤
5v-usb充电器电路图
5v1a充电器芯片方产品特性以及它的优势的介绍
5v供电给充电电池充电,这个电路是否可以?
5vusb充电器电路图
首页 供应产品 03 5v/2a充电器应用方案 电路具有过载保护,过流保护
为你推荐
约你statenisland纽约客易忽视的好去处
赵丽颖同款复古大红色丝绒蝴蝶结飘带发夹头绳发带顶夹
科比最牛的五句话和最漂亮的5双球鞋,你都知道吗?
玄彬在《交涉》拍摄结束后表示,为了更好的演技,正在充电.
1:《笑傲江湖》,许晴的任盈盈史上最佳,却被李亚鹏扯了后腿
最近,90后的越剧女演员陈丽君因在越剧《新龙门客栈》中扮演"玉面郎君
2021年9月29日分享的高冷女生头像动漫巨蟹座,数量为24张,本期的文案
hermes爱马仕女士pvc蓝色系拖鞋h151213zq8370 浅蓝色 意码37【图片