图知网
搜索
首页
热门推荐
图片分类
写信的格式--范文_第1页
下载原图
相关图片
信的格式.
正确的书信格式范文图如下图:书信格式范文图日期写在署名的下一行.
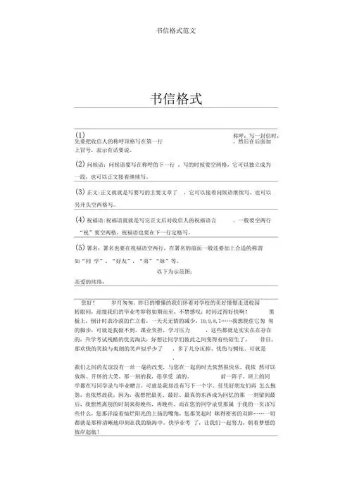
书信格式范文
信的格式.
什么叫以书信的格式给老师写信,将阅读心得告诉老师
书信格式范文
为你推荐
欧美 头像 小清新 萌娃
水性聚氨酯地坪漆水泥地面室外防滑水泥地底漆防水户外水墨地面漆白色
rolling idols photo shooting : shooting retouch @ 46and2
头像蓝花儿图片 头像图片大全 -【爱个性】
荠菜, 蒲公英 找不同之处_白色_地区_植物体
今日yeezyboost350最新配色哈密瓜可
炼钢二厂3号80吨转炉试车出钢
1月17日,厦门翔安大桥主桥通车(无人机照片).