图知网
搜索
首页
热门推荐
图片分类
红灯停,绿灯行. 黄灯请你不要急.
下载原图
相关图片
每天都会路过无数个红绿灯的你,有没有想过交通信号灯为什么偏偏选中
红灯 黄灯 绿灯
红灯停,绿灯行,黄灯也要等一等!
开了十多年车,突然就不会看红绿灯了?
红绿灯交通灯红灯黄灯绿灯亮起png图片素材
红灯绿灯黄灯分别表示什么
为你推荐
黄子韬十七岁时是怎么样的还有图片
背包客男生背影图片
佛系图片头像禅意荷花 独一无二的佛系莲花图片微信头像_微信头像
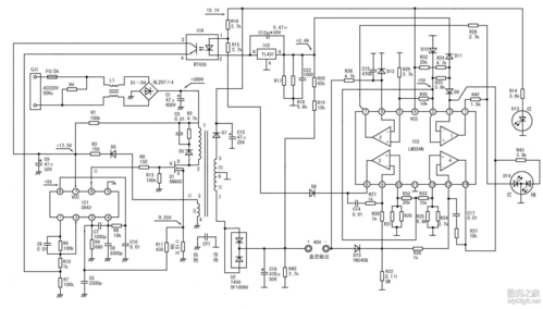
电动车充电器原理图(uc3842 lm324 tl431)
我的考研 #设计考研 #23考研 #产品设计考研 #产品设计手绘
senmu创意款学生日记本方格内页记事本卡通可爱胶套本批发
青线椒八号椒鲜辣椒精品安徽人工现摘大量上市中
中国传统纹样春秋图片