图知网
搜索
首页
热门推荐
图片分类
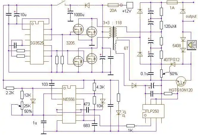
场效应管后级; 吸鱼机效果;; ups电源加个后级电路改电鱼后级电路图
下载原图
相关图片
捕鱼机后级电路图
照着图纸做的发电机后级电鱼机的功率不行怎么办呢?
电鱼机电路图大全
你按他说的做是没用的 你要做一个单硅后级才好电鱼 给你个图 完全
续 电鱼机的失误>
电鱼机电路图大全
为你推荐
『冲冠』大陆明星快乐大本营何炅亲笔签名照片热门经典11款定妆照
qq运动步数已显示你去了哪
互锁比自锁稍微难一点,它是两个接触器或者和继电器完成的线路.
1-15岁的儿童时期,是人一生中身心成长最快的时期.
韩亚航空濒临退役的波音747-400担当oz361降落山海浦东国际机场
曾经的王者,迈巴赫s63
马桶进水阀拆卸更换以及增加马桶出水口数量