图知网
搜索
首页
热门推荐
图片分类
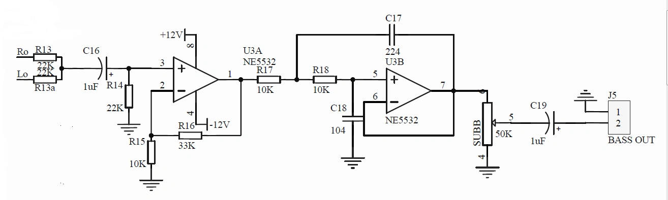
tda2030重低音电路图第1页
下载原图
相关图片
tda2030重低音电路图第1页
【低音炮电路】求大神分析下侠这个低音炮电路中的两个运放的作用?
diy制作也做m版超重低音前级
自制超低音重放系统01-声控电路图-电子产品世界
超重低音音调电路
低音炮,完整电路pcb
为你推荐
迪丽热巴头像分享,是百美少女呀[期待]#头像# #迪丽热巴
羊拐骨
谢大脚
鞠婧祎图片 鞠婧祎一大波新鲜美照来袭,是夏日青草味的小鞠,好漂亮啊
黑豹乐队1991年-2017年所有mv整理合辑
龙纹,凤纹,双鱼纹,吉祥纹,莲花纹——中国的传统纹样有多美?
汇金信鸽传媒 - 中信网铭鸽展厅
基普鲁托vs基普乔格完胜,男女双破东京马拉松赛道记录|基普鲁托|基普