图知网
搜索
首页
热门推荐
图片分类
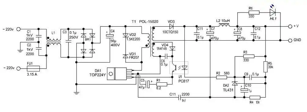
明伟12v开关电源电路原理分析
下载原图
相关图片
12v/1a输出开关电源电路
12v转5v2a电源模块的电路集合
12v2a电源电路图,电路简单,适合业余爱好者制作.
12v20a开关电源电路图
输出12v2a的直流稳压电源电路
首页 技术资料 电路图 光电电路 150w的12v/220v车载逆变电源
为你推荐
电动高压打气机气泵30mpa水冷单缸40mpa打气筒充气泵机全铜电机
一枝红梅欲占春——美人梅
高汤锅不锈钢汤锅大锅家用煮锅大容量煮烧水锅加厚燃气深锅特大号
沈阳公交站牌,有瑕疵!_车站
朋友圈早安正能量微信经典语录励志一句话
妈妈是怎么在睡梦中听到宝宝哼哼唧唧的声音然后 - 抖音
熊本熊表情包
家用小石磨手动天然老式干湿老磨盘客厅饭店禅意耐用盆景碾盘早餐