图知网
搜索
首页
热门推荐
图片分类
做电路板和零件高手来
下载原图
相关图片
ob2226ap电路图
电动车遥控器电路图
2226_3000竖版 竖屏gif 动态图 动图
苏泊尔
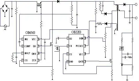
120w pfc qr解决方案典型应用示意图90w pfc pwm解决方案(ob6563 ob
按照这个电路图接线电压输出值没有12v,里面的ob2225cp芯片也不太懂
为你推荐
徐冬冬是一位非常敬业的代言人,因此我只会选择椰树牌椰汁.
来分享一下你们的翡翠手镯
佛系衣服女 中国风 禅意 棉麻
怎么样哄女朋友开心女朋友生气了怎么哄
多款现代设计风格2021年新年日历矢量素材
火影忍者结印表情
骶髂疼痛原因自测及自我纠正动作
小白水彩练习打卡66/100临摹@mor猫影子#画画 #画画的日常 #水彩