图知网
搜索
首页
热门推荐
图片分类
手里拿着书的女学生
下载原图
相关图片
漂亮的女生,在她手里拿着一本书
休闲女人拥有的书,休闲的年轻女子拿一本书用两只手和阅读它带着微笑.
叶子白色简约小清新唯美天空朝阳太阳光爬山攀岩人物剪影努力拼搏手绘
十几岁的女孩,手里拿着本书
拿书遮脸女生头像
捧书而读 时光静静 美好的年纪 就应该是这样
为你推荐
我被张真源介绍给了跑男团!大家看到了吗!我见张真源家人了
法国f1车手比安奇去世此前在日本站比赛中重伤
五菱之光 收音机接线求助
星星简笔画怎么画
运动感进一步增强中期改款奔驰amga45s广州车展实拍图曝光
【中国风别墅设计图】中国复古风别墅设计图纸及效果图大全_我爱建房
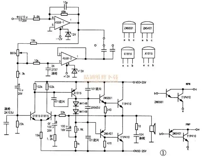
车载低音炮声音小故障检修
孙悟空打不过二郎神?聊一聊《西游记》中孙悟空的真实战斗力