图知网
搜索
首页
热门推荐
图片分类
tda1521a制作功放电路,具有外围元件少,不用调试,一装就响的特点.
下载原图
相关图片
tda2009设计的btl功放电路
tda2050功放电路图做2.1声道音响
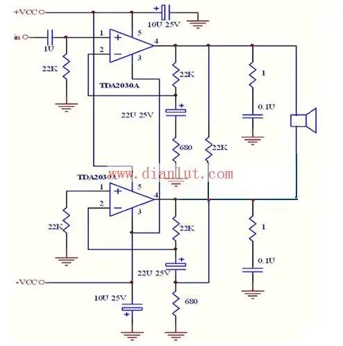
tda2030a设计的btl大功率功放电路
用tda2030打造的有源功放电路图
tda2020功放电路图
555d类功率放大器d类功放电路图:tda7482是音频用d类脉宽调制单片功放
为你推荐
马蓉再喊话王宝强 晒委托书等证据否认转移财产
请收下这组吉祥如意的龙年头像吧! #新年来了该换头像了 #龙 - 抖音
水星凌日,"水星凌日"是怎么回事?
导弹简笔画 导弹简笔画图片大全
儿童画,儿童简笔画,八爪鱼,动物,动物园,动物简笔画,卡通,卡通画,可爱
适之屋面不锈钢排气管t型蘑菇钩j羊角形排气孔防雨帽排气帽屋顶透气管
迟蓬戏里不在乎形象戏外却是气质美女她的淡泊名利让人敬佩
同安区地图94乘130cm厦门市同安区地图同安区政区图同安地图