图知网
搜索
首页
热门推荐
图片分类
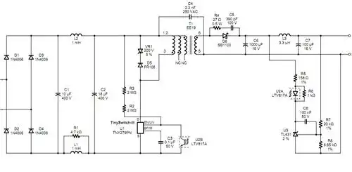
tny279pn tny279p dip-7 直插开关管理电源芯片ic
下载原图
相关图片
tny278 279电源芯片工作原理起震条件是什么
小弟用tny279做电源,输入工频220,输出dc5v,手头上有别人做好的,用的
【昌胜电子】原装正品 tny279gn sop-7 电源管理芯片
tny279pn引脚功能
海信变频空调报通信故障室外机不工作看小伙如何轻松维修
进口原装tny278pn电源芯片 tny276pn tny277pn tny279pn tny280pn
为你推荐
韩国大佬的快乐jinricp女团韩宝贝
今年短发空气烫火了
看了关之琳,刘亦菲演的她,我终于明白她的死为何令项羽英雄气短_虞姬
站上7米跳台感受运动员视角萌娃探秘东体跳水馆
荣耀V Purse
作品集封面
羊脂白玉籽料挂件
韩国花纹图片