图知网
搜索
首页
热门推荐
图片分类
前海港湾小学学子绘制革命历程献礼建党百年
下载原图
相关图片
前海港湾小学学子绘制革命历程献礼建党百年
前海港湾小学学子绘制革命历程献礼建党百年
前海港湾小学学子绘制革命历程献礼建党百年
前海港湾小学学子绘制革命历程献礼建党百年
庚续红色血脉,致敬百年荣光#乐亭一中百年华诞#重返校园 - 抖音
百年纬二好导师双领军刘佳居家学数学思维导图来助力
为你推荐
53岁的刘蓓状态绝了阔腿裤搭配羊羔毛外套减龄时髦端庄又大气
孩子四周多胳膊上起了些小疙瘩,不疼有点点痒痒
儿童电影《闪闪的红星》等 传统文化教育有电影一份责任(2)
老友记演员马修去世后,外媒披露身边亲友采访,最后一条
彩色石榴怎么画简笔画
最炫科幻风:莫斯科"美男鱼"深潜百米破纪录
600_351gif 动态图 动图
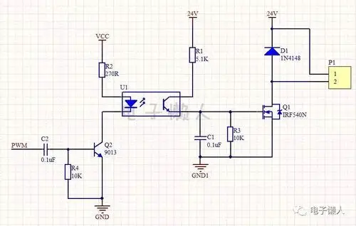
电磁阀pwm驱动电路