图知网
搜索
首页
热门推荐
图片分类
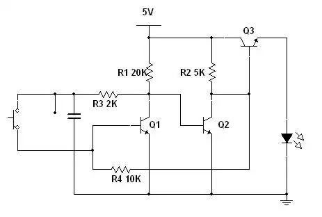
ne555典型应用电路图(二)
下载原图
相关图片
ne555呼吸灯电路图
ne555设计的呼吸灯电路图
ne555 pwm输出模块电路原理图等资料
ne555设计的呼吸灯电路图
ne555电路求助
【干货】ne555典型应用电路图(1)
为你推荐
可爱小猫咪 情侣_情侣头像_我要个性网
彩铅动物彩铅松鼠
卧室背景墙合集|16款现代,简约,轻奢风主卧_背景墙_装修_轻奢_轻奢风
火影手游中"最稀有"的5张奥义彩蛋,高清帅图,喜欢的拿走不谢
武胜路武汉k11购物艺术中心
嘉木样·图布丹:行至净土处,坐看情起时
美人吟_美人吟简谱_美人吟吉他谱_钢琴谱-查字典简谱网
口算题卡(20以内加减法)