图知网
搜索
首页
热门推荐
图片分类
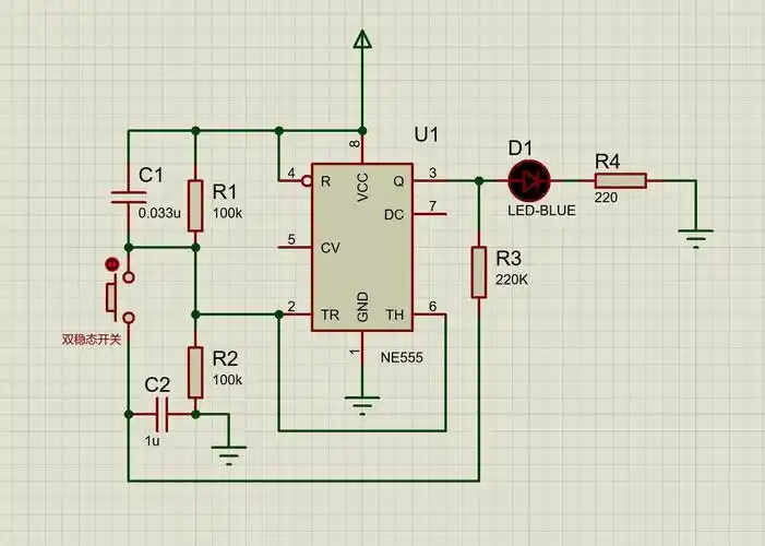
基本双稳态电路
下载原图
相关图片
单键双稳态开关电路
请教,该双稳态频率灯的原理,多谢
三极管双稳态开关电路和ne555双稳态开关电路
双稳态电路
晶体管双稳态触发电路图
很简单的,就是一个双稳态电路.可用如下电路达到目的
为你推荐
#赵丽颖古装清冷感##赵丽颖神图的诞生#
张天爱不要太美早春写真大片释出一袭白色抹胸裙尽显曼妙姿态
机器猫手机,机器猫手机壳图片-爱妻自媒体
韩剧爱的迫降剧照图片
5*16.6米268平三层欧式城堡别墅设计图纸车库电梯地下室游泳池
超大双座儿童电动车消防车四轮带遥控宝宝玩具汽车警车可坐人童车
日系美女唯美养眼雪中写真图片手机壁纸
传承.#65式军装 #55式 #65式 #五五式军服 #陆军 - 抖音