图知网
搜索
首页
热门推荐
图片分类
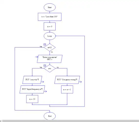
for,while,do while循环的流程图表示及相应continue,break的流程图
下载原图
相关图片
c语言流程图(总3页).docx
c语言程序设计第一次作业
c语言程序设计报告第四次实验
c语言程序设计报告万年历doc
求大神帮忙画此c语言程序的程序框图 ,初学c语言数学逻辑不强
c语言实例讲解四大循环语句的使用_编程网
为你推荐
96可爱白色系正太男生头像95
西风的话用葫芦丝怎么吹?
放大镜的侦探插画-正版商用图片0tnfge-摄图新视界
奇思妙想,创意无限——应城市第四届幼儿园教师自制玩教具作品展评
不锈钢点胶针头精密点胶针头针咀全金属针头点胶机针头
三相四线电表直接接入式接线图如上图所示.
苏州这个园林美如仙境被称为中国四大园林之一
北京粤财jw万豪酒店 万豪轩 红豆沙是一款家喻户晓的广东传统甜品,是