图知网
搜索
首页
热门推荐
图片分类
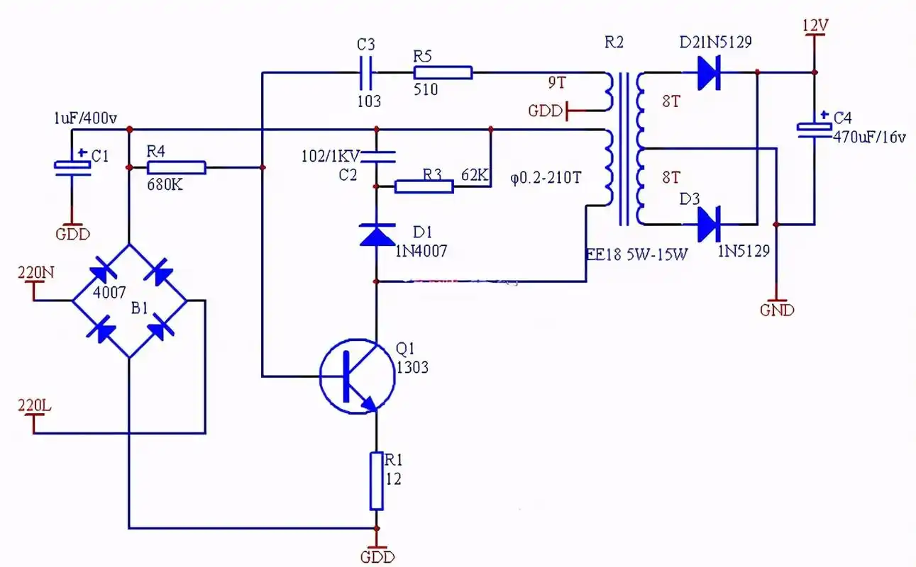
开关电源电路原理(附原理图)
下载原图
相关图片
开关电源电路图讲解
开关电源各种经典电路图详解
开关电源24v
【解图专栏】自激式开关电源原理图!
24v开关电源的工作原理是什么,24v开关电源电路图等内容,下面就一起来
低噪声开关电源原理图
为你推荐
吴世勋 - 堆糖,美图壁纸兴趣社区
mega喷火龙x
宅家一个月:周震南尖脸变圆脸,师姐吴宣仪也发福两公斤!
无缝复古风格的花卉图案黑白相间的花元素
2020十七草lambert北京演唱会门票价格及购票方式
中国运-5运输机
十字扣件 现货供应脚手架十字扣件 玛钢扣件钢管卡扣量大从优
黑色美洲豹