图知网
搜索
首页
热门推荐
图片分类
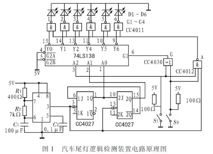
大宇尾灯 车宽灯 牌照灯电路图
下载原图
相关图片
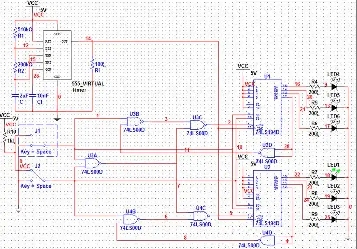
基于单片机的汽车尾灯控制电路设计
一种用于汽车尾灯的电动控制实训箱
2019年大众桑塔纳尾灯电路图
数字逻辑电路汽车尾灯课程设计
汽车尾灯控制电路
维库下载汽车尾灯逻辑检测装置的设计
为你推荐
指骨结构图
界郭皇后点评(星移策划可真棒棒呀)
镇宅与实用兼并这六款镇宅宝剑才是真正的才貌双全
五十六个民族五十六朵花ppt
安全帽检测报告范文_第1页
各位卡友这是什么故障灯求解,解放龙v _ 卡车之家论坛
海绵宝宝里蜗牛的简笔画
某个菜鸟画了个海帕杰顿qwq