图知网
搜索
首页
热门推荐
图片分类
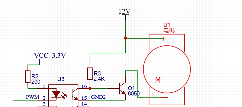
直流电机调速系统的设计解析.doc
下载原图
相关图片
有刷直流电机pwm调速器电路设计
直流电机调速控制电路及利用该电路的自动搅拌奶瓶的制作方法
55kw直流电机pwm调速系统电路图
我想用pwm控制直流电机,电路问题请指教
直流电机调速器电路图
一种直流电机调速电路的制作方法
为你推荐
王俊凯头像
比心的手势头像
睡衣女夏天极度诱惑性感v领蕾丝边吊带睡裙带胸垫真丝家居服丝绸
杨幂迪丽热巴的友谊
明洞是韩国首尔特别市的一个著名购物街区
李宇春吴宣仪赵小棠眼里只有老板而丁真眼里只有美女
松下(panasonic)pc27fyj2 柜式空调
新款六一儿童羽毛拉丁裙演出服女童少儿亮片流苏拉丁舞比赛表演服