图知网
搜索
首页
热门推荐
图片分类
来看看你的姓氏头像_女生_微信_独立
下载原图
相关图片
姓氏头像——张(女)
欢迎取图 #大数据让我们相遇 #用你的姓氏做头像#唯美女生 - 抖音
姓氏头像第10期,2024龙年大吉励志个性签名头像,请查收!
超美的女生背影姓氏头像,温柔大气又端庄
姓周的女孩子可以选择当头像哦
带李字的姓氏头像来啦
为你推荐
10共享分举报收藏立即下载×关 键 词:梦字 艺术字 矢量图 美术绘画
首位美籍华人好莱坞影星黄柳霜即将登上美国货币.
欧布奥特曼废案设计稿与正式设计稿对比.#特摄片 #好图分享 - 抖音
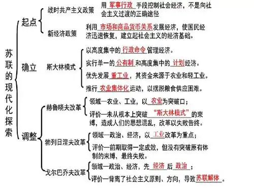
2016年高三复习苏联社会主义改革与挫折答案ppt
白无垢爷爷 要嫁给我吗
955_622gif 动态图 动图
关键词单向逆时针5线换乘龙阳路站最新换乘攻略来了
大臂~象神_纹身图案手稿图片_志勇的纹身作品集