图知网
搜索
首页
热门推荐
图片分类
抖音|墨比斯|发色_新浪新闻
下载原图
相关图片
美女视频素材小透明全套无水印视频素材抖音生活视频素材229mb
美女视频素材小透明全套无水印视频素材抖音生活视频素材229mb
抖音|墨比斯|发色_新浪新闻
飞瓜数据-抖音电商与直播大数据分析平台-feigua.cn
来一波素颜照片,不美颜,不化妆 - 抖音
网红小冉微博生活照因抽脂手术多器官衰竭去世只留下美丽的照片了
为你推荐
09在家染发蓝紫色cloud渐变发色
黄色洗发水海报
1080_2338竖版 竖屏
车间女工
像素画海贼王x索隆
手腕上的寸,关,尺穴位在哪?
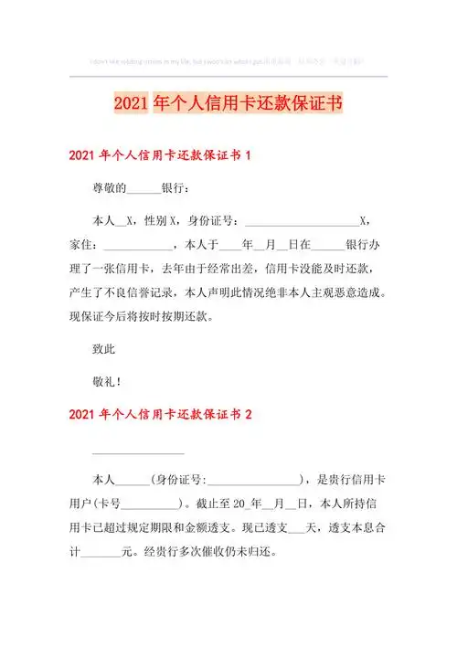
2021年个人信用卡还款保证书
紫色班级学生座位表