图知网
搜索
首页
热门推荐
图片分类
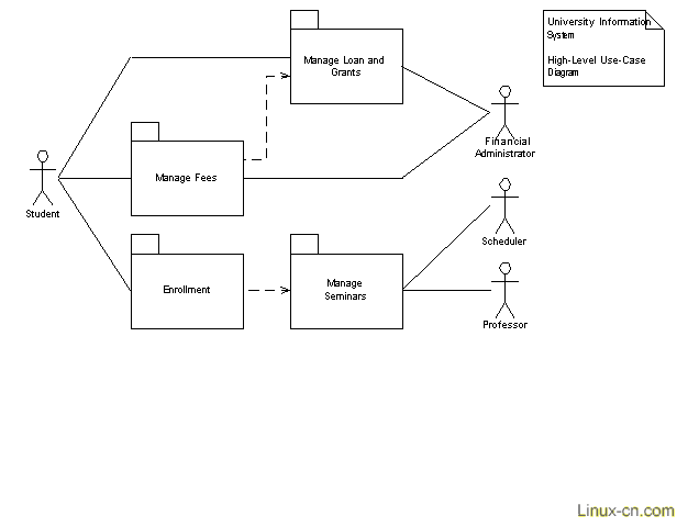
基于uml的硬实时工作流建模技术
下载原图
相关图片
2018软工实践作业八之uml设计
uml包图
第一个:第二个:其实因为包图功能的强大,更不知道
uml建模风格之包图
封装图教程 - uml package diagram
uml包图详解
为你推荐
王俊凯植物医生品牌面膜代言人##王俊凯邀你赴纯净之约##王俊凯推荐
刘亦菲穿校服旧照流出清纯得让人心动
范冰冰 | 奥斯卡颁奖典礼红毯造型
徐明浩口罩白t低头自拍清爽帅气少年感满满
强势如嘉靖,怎么会饶过骂他的海瑞呢?
比较丧的手机壁纸背景图高清
大自然七色彩虹唯美图片风景电脑壁纸自然风光唯美彩虹绚丽
王者荣耀钟馗新皮肤原画