图知网
搜索
首页
热门推荐
图片分类
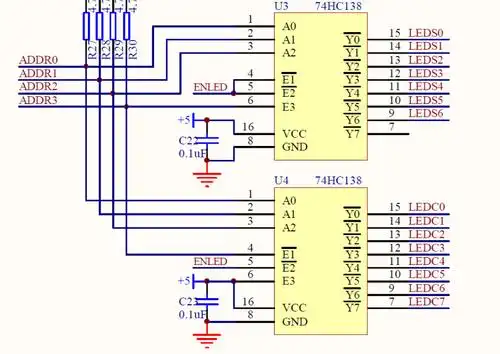
利用74hc138这样连接可以吗,有图.
下载原图
相关图片
单片机教程5定时器和数码管
74hc138三八译码器工作原理和三极管的开关控制 - mc
在我们设计单片机电路的时候,单片机的 io 口数量是有限的,有时并满足
用74hc138和与非门设计一个代码转换电路.
74hc138
单片机教程-led电路图
为你推荐
金文大篆创作汉字金文识别参考下
凉鞋女仙女风2020夏季新款性感露趾百搭细跟一字带网红水钻高跟鞋
不对称短发发型清新短直发颜值倍增5
回顾被遗忘的一代笑匠许冠英因自卑终身未娶65岁孤独离世
龙的画法汇总by安昙かや
针的图片_图片大全
中孔吸附干燥剂香味硅胶原料防潮除湿催化剂载体其他吸附剂
艺达利简欧客厅餐厅装饰画 现代超现实主义艺术家油画-记忆的永恒