图知网
搜索
首页
热门推荐
图片分类
传统象神_纹身吧社区 - 纹身大咖
下载原图
相关图片
满背象神纹身素材
小象神纹身图片
象神纹身#男士纹身#吴江纹身店#大臂纹身#吴中纹身店
象神纹身图片_手臂纹身图案
传统象神纹身图片_手臂肩部新传统纹身图案
象神纹身
为你推荐
哈文和李咏结婚二十多年俨然已是"老夫老妻",却依旧常常甜蜜如初腻在
手绘古风侍女
可爱少女扎发发型温柔甜美萌力指数爆表
茜茜公主剧情
凑不出第八张(凑足九宫图)
农村拐弯草长什么样(农村路边常见的飞扬草)(1)
关键词:矢量心形十字绣底纹 矢量 心形 十字绣 格子 爱琴海 底纹背景
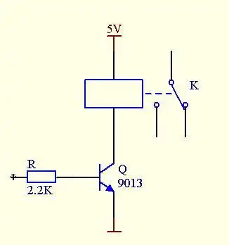
5v继电器驱动电路