图知网
搜索
首页
热门推荐
图片分类
篮球比赛规则大全
下载原图
相关图片
篮球三对三比赛规则
常用篮球比赛规则
篮球3v3竞赛规则
篮球比赛规则
中国小篮球运动规则图解(二)中国小篮球运动规则图解#篮球规则 - 抖音
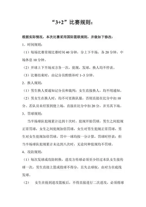
32篮球赛比赛规则3男2女总3页
为你推荐
张碧晨孕肚6个月旧照曝光赚奶粉钱让人心疼好在有赵丽颖陪伴
杨小羊医生的戏份不多但贯穿始终,杨小羊给沉重苦难温情的电影基调
俄罗斯国旗白蓝红russia俄罗斯旗帜90150cm涤纶铜扣各国国旗
【腰带/皮带】burberry巴宝莉黑色牛皮材质纯色女士腰带,3884751
一只猫咪,颈间缠绕着缀有珍珠耳环的黄色围脖,宛若跃然于"戴珍珠耳环
白小白
中国四大名玉 独山玉山水意境摆件 4274.00g
教你制作简单有趣的解压小玩具,真好玩!#折纸#折纸玩具