图知网
搜索
首页
热门推荐
图片分类
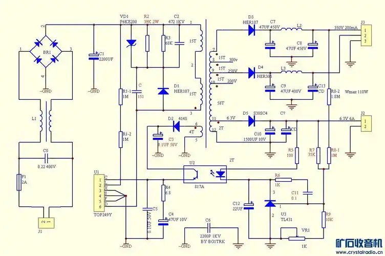
【凯拓达电子】sd4842p sd4842p67k65小功率开关电源
下载原图
相关图片
【5只】全新原装sd4842p sd4842p67k65 dip-8直插 小功率开关电源
sd4842p sd4842p67k65 直插 dip8 小功率开关电源 全新
实用电路原理与应用-sd6834开关电源电路工作原理_哔哩哔哩_bilibili
开关电源ka3824b电路图
diy胆机用开关电源,折腾一个月,终于通过初步测试.
开关电源ka3824b电路图
为你推荐
王一博最新机场私服造型全套安踏allblack穿搭强势又帅气
dream
张真源心桥原版g调弹唱高清图片吉他谱
批发水晶照片影像奖杯摆台合影相框纪念品公司员工团队颁奖礼品
北京摩展丨一篇简单明了的观展指南|汽车|杜卡迪|摩托车_网易订阅
陈伟霆《下一站传奇》第十期即将上线 创始人霆尽责暖心
湖南,湘西,德夯苗寨
松下(panasonic)排气扇智能人体感应调速静音集成吊顶管道天埋排风