图知网
搜索
首页
热门推荐
图片分类
元代霁蓝釉刻龙纹挂瓶.#收藏品 #收藏爱好者 #瓷器收藏 - 抖音
下载原图
相关图片
元代霁蓝釉留白龙纹罐, - 抖音
上图:霁蓝釉留白云龙纹梅瓶霁蓝釉梅瓶,属于元代景德镇窑蓝釉瓷器中的
元代霁蓝釉龙纹瓶~扬州博物馆镇馆之宝
扬州市博物馆藏. 元代霁蓝釉白龙纹梅瓶
元霁蓝釉龙纹壶
元 蓝釉暗刻云龙纹玉壶春瓶
为你推荐
199697赛季英超月最佳球员贝克汉姆半场吊射惊艳世界
插画|新锐潮流插画|wayer - 原创作品 - 站酷 (zcool)
双星伴月红眼笑脸今晚精彩天象你想跟谁一起看
花米饭
女生头像高冷厌世真人不露脸高清高冷厌世女生头像真人不露脸图
【洪珮雲】【snh48】20171127口袋48直播
都市传说我的世界系列.#超轻粘土手工 #手工 #我爱做手工 - 抖音
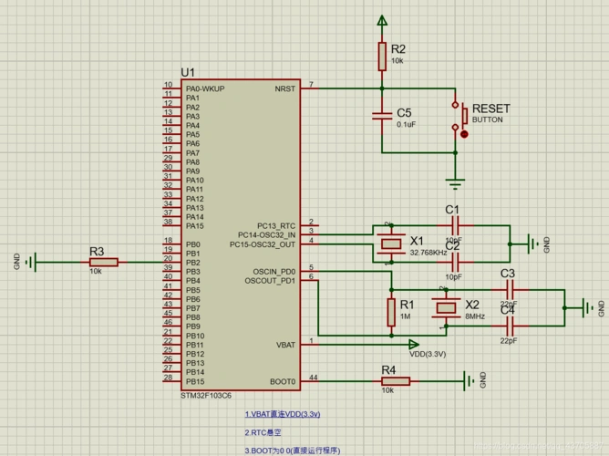
stm32f103最小系统原理图