图知网
搜索
首页
热门推荐
图片分类
关于lm1117可调电路
下载原图
相关图片
3稳压芯片怎么接 lm1117-3.3运用电路图
还有那个am1117在电路中起什么作用?
lt1117 具可调和固定 2.85v,3.3v,5v 输出的 800ma 低压差正稳压器
2vxx1117-1.8 输出vo=1.8vxx1117-2.5 输出vo=2.5vxx1117-3.
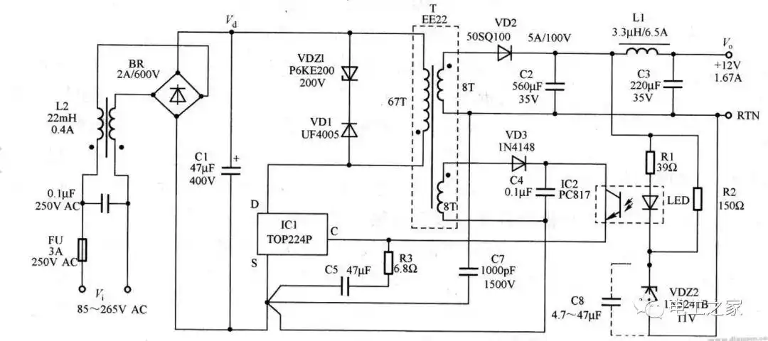
开关电源维修技巧
关于11175v转3v的研讨
为你推荐
动漫女孩可爱啪啪啪gif动图_动态图_表情包下载_soogif
a href="#" data-lemmaid="733853">元和姓纂 /a>》中记载,蒋氏源于 a
每日一字豆豆蔻年华
windows系统怎么截屏快捷键介绍
游戏少女前线有没有什么适合女生的壁纸
东北大碴子粥玉米碴子渣子苞米查子玉米渣子5斤包邮农家种植特产
赵志伟猛男撒娇带队抢亲-电视剧-高清视频在线观看-芒果tv
漩涡 鸣人纹身图片