图知网
搜索
首页
热门推荐
图片分类
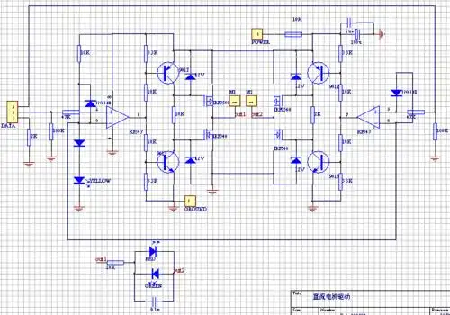
mc33035dw参数datasheetpdf下载
下载原图
相关图片
三相无刷电机驱动电路
基于mc33035的无刷直流调速系统原理图
电机驱动电路
mc33035dw pdf datasheet浏览和下载
三相无刷电机驱动电路及其控制方法
无刷直流电机控制器mc33035的原理及应用
为你推荐
明星神点评:李现,关晓彤,李易峰,程潇,乔振宇,陈星旭
软卧车厢哪里有热水_小强知识网
自己剪牛仔裤
《纸短情长》古筝演奏曲谱_民族乐器网
男孩凉鞋1015岁男童夏季中大童1213初中学生党魔术贴14青少年沙滩鞋5
传说之下像素画 第三弹 弗里斯克 *你现在充满了决心
时钟在火车站女孩等待火车在火车站平台图形草图例证向量照片
p>南极磷虾(学名: i>euphausia superba /i>)是磷虾科,磷虾属虾类.