图知网
搜索
首页
热门推荐
图片分类
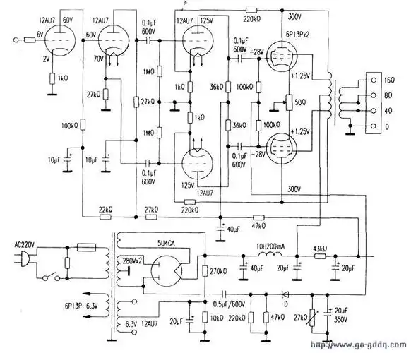
做了很久的6p3p推挽
下载原图
相关图片
刚做好的6p3p推挽
6p3p推挽.快要完成了,6p3p推挽电子管功放,采用长尾倒 - 抖音
用6p13p胆机制作的超线性abl推挽电路
6n11推6p3p推挽.jpg
胆机制作新作6p6p推挽
6n3屏阴倒相 6p14推挽电路.jpg
为你推荐
金字塔式销售 图据网络
10种"喜庆花",天生"富贵命",春节养一盆,来年运气一直旺
超绅士高级感爆棚的简约西装男头 不露脸儒雅绅士风的成熟头像男_男生
无锡藕乐汇·天一mall商场商铺出租/出售-价格是多少-无锡商铺-全球
致敬医护人员主题画速写大白含步骤
宋氏图腾
追钢琴简谱-数字双手-张国荣1
星球探险家建筑mod碉堡的超级沙漠要塞mod