图知网
搜索
首页
热门推荐
图片分类
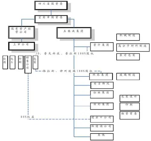
宜宾国资委整合五粮液收官
下载原图
相关图片
五粮液集团结构图
五粮液价值分歧:机构投资者的对弈
组织架构
曾比肩茅台五粮液如今年收仅11亿的酒鬼酒还能再展雄风吗
酒厂企业组织机构图及薪酬已上传.doc
超市收银软件管理苏州惠商电子科技苏州超市收银软件
为你推荐
《志愿者》拍摄遭遇水土不服 演员高原反应晕倒
蒙古国地图英文100cm55cm
2012年太原铂尔曼酒店包的彩石金属瓦
普通盖浇饭美食餐饮海报
氢弹对中国有多重要这8张世界地图揭示真相图
日本坚决说不 石原慎太郎
现代轻奢风格客厅装修效果图
用一件格子衬衫叠穿背带裤,棒球帽的格纹和上衣呼应,脚踩一双老爹鞋