图知网
搜索
首页
热门推荐
图片分类
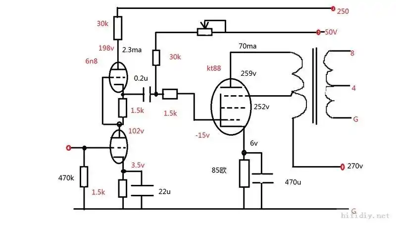
kt88与kt90单端
下载原图
相关图片
求教kt886sn7单端有图
kt88单端pcb路遥帘栅输入实验电路
准备做kt88 8管并联单端,望j班和各朋友给建议
大家帮我看看我这个kt88的工作点
kt88电路图
常用管el34 kt88 6p3p等单端线路集合(9楼更新)
为你推荐
正三角形脸型长发发型 三角脸长发造型
欧体楷书字帖欣赏《欧阳询书法精选》 - 释承影 - 释承影的世界
卡通手绘可爱马蜂窝元素
林俊杰jj20世界巡回演唱会周边美甲紫色应援
铃木gsx250机车情侣照,炫酷感和浪漫的感觉满满#机车情侣
顾景舟紫砂壶的图片
不锈钢钢丝绳卡头绳卡绳扣卡环钢丝绳夹头卡扣10个10个
新手第一拍荷花,处女贴.入门的机器,很简单的后期.