图知网
搜索
首页
热门推荐
图片分类
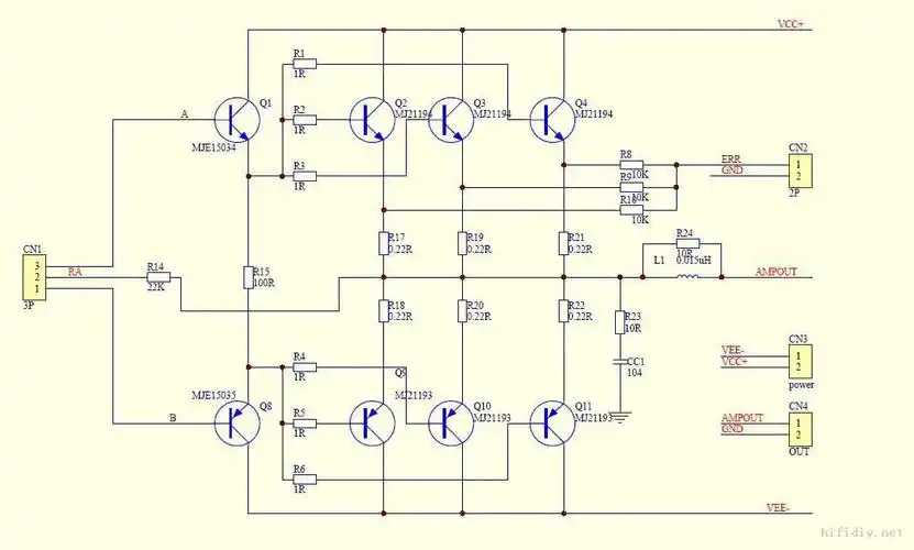
简洁靓声的mosfet单端甲类功放
下载原图
相关图片
100w超甲类功放电路
[分立后级] 10w 场管单端甲类功放,简约而不简单.
很成功很纯很简单的甲类功率放大电路欢迎大家仿制及分享
发《一款全对称式场效应管纯甲类功放》电路图(上)
一幅20w单端纯甲类功放电路图,电路十分简单,所用元件很少.
50w超甲类功放电路
为你推荐
关晓彤仙气甜美写真桌面壁纸
p站美图推荐病娇特辑三
这个是白头粉刺吗,已经4个月了越来越多怎么办啊!_百度知道
女款短发后面效果图 头发剪短原来这么美 - 女士短发 - 发型站
吉祥八宝 法螺图片
朱志鑫应援色云朗环星
这是长什么东西
【邓姓】邓姓图腾,邓 就是桃木,是炎帝第九世猴图腾的夸父族人的族称.