图知网
搜索
首页
热门推荐
图片分类
请问什么是阴角和阳角
下载原图
相关图片
阴角与阳角
求大神解答一下阴角和阳角是怎么区分的
阴角阳角怎么区分(建筑阴角阳角怎么区分) 第3张
什么是阳角阳角和阴角有什么区别
阴阳角线条pvc阳角线条阴角阳角条塑料阳角护角条大白护角24米根46斤
集成吊顶的阴阳角你注意过吗?
为你推荐
冬天里依然光着脚丫去上学的孩子们
番茄鸡蛋火腿面的做法步骤
云水谣(电视剧《江城令》片尾曲) 歌谱简谱网
山东省淄博市高青县第三中学八年级地理上册《河流湖泊》复习课件-新
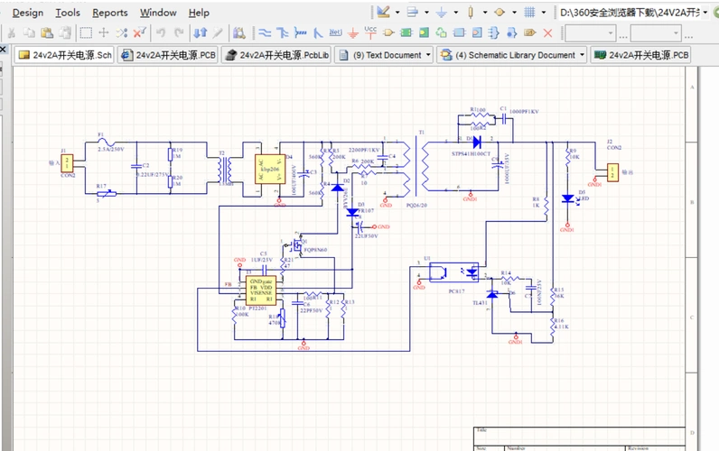
ac220v输入24v2a输出开关电源altium设计原理图pcbad封装库文件
【lego 推出经典车型 lamborghini countach 5000 quatt
文静怀孕一堆白头发,吴迪想帮文静生孩子~ 文静说检查孩子一切正常
男头侧面 阴影