图知网
搜索
首页
热门推荐
图片分类
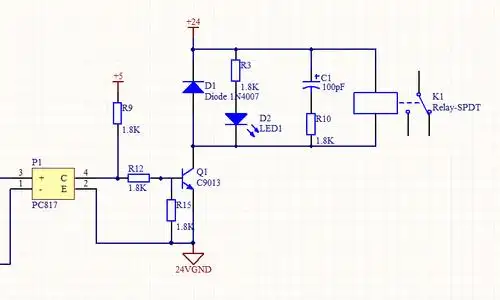
89c52单片机控制松乐5v继电器时,继电器线圈两端要并联一个二极管
下载原图
相关图片
消毒柜继电器原理
stm32的5v继电器驱动电路
5v继电器控制电路
展开全部 见下图 ,你可以用另外一个大的继电器km2(5v).
5v光耦继电器电路图
5v转1.5v电路图
为你推荐
《平凡的世界》李小萌诠释男孩子气女神
彩铅画起步 - 美篇
手绘卡通乐器吉他
target="_blank" href="/item/射电望远镜/109850" data
哪吒之魔童降世超燃励志头像图片不信所谓命中注定
文明小鞋套
最近胸口长斑请问是怎么回事
上海野生动物园 动物表演