图知网
搜索
首页
热门推荐
图片分类
花语:坚韧,纯洁,百 - 抖音
下载原图
相关图片
进口稀有植物干花黛西daisy
纯科普贴## 关于雏菊在同性恋中的含义#英文名为 daisy或chamomile
one swear/梵誓daisy花语系列18k金项链原创设计镶钻吊坠定制珠宝
【生辰花】美兰菊 melampodium (butter daisy)
商标名称:雏菊花语 daisy says
marc jacobs daisy粉色小雏菊花语女士淡香水_香水_美妆
为你推荐
贵妃醉酒图片
复合攀岩板效果图 - 拓展研学器械|专业抱石攀岩墙|丛林探险-沧州脉络
iconfont-流媒体加速png素材-90设计
270_270gif 动态图 动图
卡通人物简笔画卡通人物简笔画内容我喜欢看 樱桃小丸子这部动画片
叶罗丽的冰公主来了!
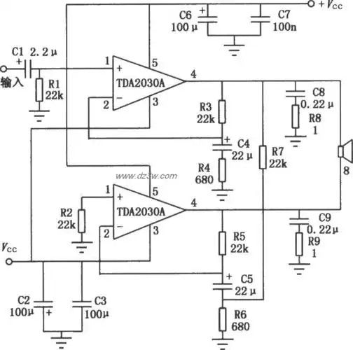
tda2030a音频功率放大器-功放电路图-电子产品世界
蓝色金色心有所盼定有所成励志工作总结计划ppt模板_第1页