图知网
搜索
首页
热门推荐
图片分类
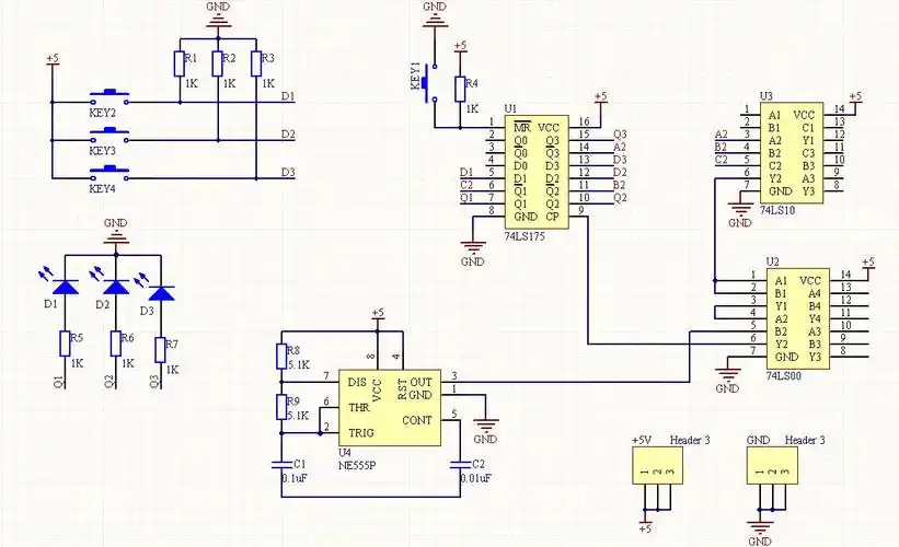
单片机简易抢答器的设计
下载原图
相关图片
多种方法解析"三人抢答器"——plc程序或继电器电路!
求抢答器电路图(三人使用)
三人抢答器电路图
三人抢答器急急急
跪求一份数字电路 三人抢答器实验设计,一定要有逻辑电路图啊!
三人抢答器逻辑电路图.
为你推荐
超有意境的神仙古风网名#学生党 #女生 #10后 #女生必看 - 抖音
刘翔雅典夺冠
名贵药村野生的野蚕豆根(又名大黄袍,蚕豆黄根) - 抖音
原版sans我是灰
2021年出厂99新东芝笔记本.到了30多台2021年7月出 - 抖音
龙泉青瓷博物馆展示空间设计
世界十大最短河流坦波拉基河长度仅20米宽15米
封边箍筋