图知网
搜索
首页
热门推荐
图片分类
网站首页 海量文档 > 行业资料 > 酒店餐饮 前厅星级饭店评分表.doc
下载原图
相关图片
五星级酒店评定标准
星级饭店评定标准附录b
是国家旅游局制定的迄今为止最新版的旅游饭店星级的划分与评定标准
gbt_14308-xxxx酒店星级评定标准.xls
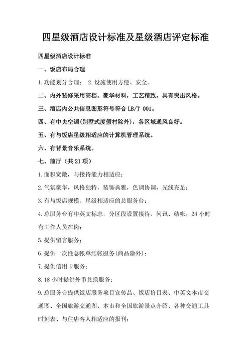
四星级酒店设计标准及星级酒店评定标准
三星级酒店评定标准
为你推荐
王一博拍戏肿了好大一个包
黑白动漫情侣头像
真人又很深沉气质的男生高级感的头像
用佩恩六道杀死自来也,长门不是炫耀武力而是证明另一件事
木贼与节节草很多人分不清楚
不走不走就不走 - 你走 我不走 _装逼_斗图表情
目前,中国有17万现役消防军人,另有约20万政府专职消防员.
伊利牛奶看真假