Warning: session_start(): open(/tmp/sess_hl4iab1rb6kb13jm32g40eb319, O_RDWR) failed: No space left on device (28) in /www/wwwroot/www.tuzhiw.com/config.php on line 13

Warning: session_start(): Failed to read session data: files (path: ) in /www/wwwroot/www.tuzhiw.com/config.php on line 13
杭州8岁双胞胎玩捉迷藏,捡到20万现金!母亲立刻决定 - 图知网

杭州8岁双胞胎玩捉迷藏,捡到20万现金!母亲立刻决定

相关图片

为你推荐

那些惊艳了时光的港台女明星,美的各有千秋

小汽车构造图解

库里- 堆糖,美图壁纸兴趣社区

平板电脑性价比比较好的是哪个品牌认准这3个品牌

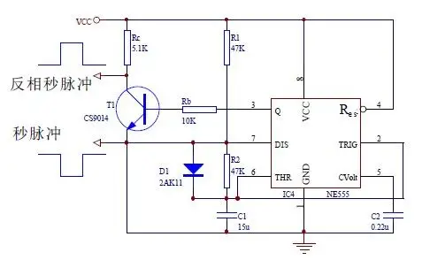
图4 秒脉冲发生器原理图秒脉冲发生器在系统中的作用是为逻辑控制电路

高危药品也叫高警示药品,原始概念指若使用不当会对患者造成严重伤害

0t 】 2023款宝马4系430i m运动曜夜套装报价_图片_太平洋汽车

新款广场舞服女鬼步舞亮片舞蹈服装跳舞裙子套装中年演出服-阿里巴巴