图知网
搜索
首页
热门推荐
图片分类
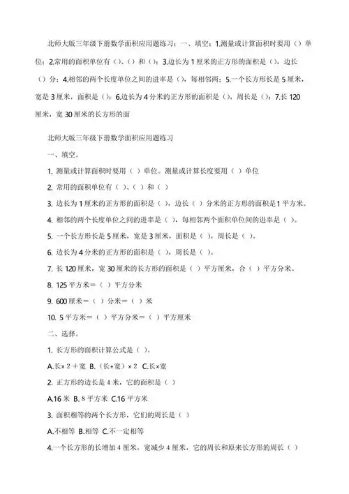
北师大小学三年级数学下册面积应用题练习
下载原图
相关图片
三年级面积周长应用题
三年级下册同步应用题卡位置方向除法两位数乘两位数面积应用题年月日
三年级面积应用题
小学三年级下学期数学面积应用题.doc
北师大三年级下册数学面积应用题练习
小学小学三年级的面积应用题.doc 3页
为你推荐
吴亦凡之捉摸不透 - 豆丁网 16.未来嫂子!
植村秀琥珀卸妆油450ml
他与宋轶,白鹿,程潇等女演员同框时,竟然看起来比她们还要娇小
加微信购买银海堂苗疆百毒王草本乳膏皮肤外用百毒王抑菌软膏
厂家批发 6号铝合金锁扣 d型登山扣 炫彩玩具扣 水瓶扣
小小的船简笔画插图
咖啡色配什么颜色好看
悬梁刺股的主人公是谁优质