图知网
搜索
首页
热门推荐
图片分类
四 8255管脚图
下载原图
相关图片
8205a引脚中文资料_常见问题_深圳市嘉芯业科技-np中低压场效应mos管
免费文档 所有分类 高等教育 工学 8255芯片 (read):读出信号线,低
两颗8205a mos管用于自带线和usb-c插座输出切换.188 led数码管特写.
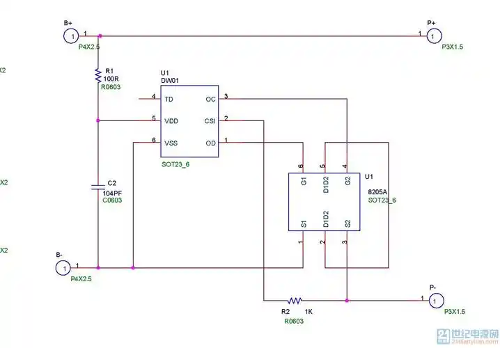
dw01 8205上电池不启动-综合电源技术-世纪电源网社区
dw01ka 8205s sot23-6 富满原装保护ic mos管 配套锂电池保护芯片
sot23-6 n沟道增强型功率mosfet 8205 sot23-6 贴片中低压mos管 8205
为你推荐
适用华为nova3充电线tapyc数据线短tipc快充topc荣耀8 充电器
和平精英安卓qqs12k新军需皮肤无限时间小号有改名卡
毛巾简笔画教程来啦 小伙伴们,一起学画毛巾啦!
常规的腭中缝扩弓器
3%,也是最多皮肤科,小儿科医师推荐
05年6岁女孩被人贩拐为养女14年后报警爆出养母年龄更令人惊讶
宝马e87e46e90e92e60后备箱锁机118 318 320 520尾门锁块525 530
杜洛克猪图片