图知网
搜索
首页
热门推荐
图片分类
2020年公安现场辨认笔录范文如何制作公安现场指认笔录_第3页
下载原图
相关图片
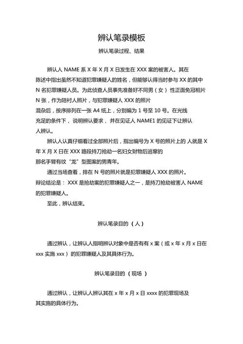
辨认笔录模板
照片辨认笔录
案卷文书:辨认笔录(制作规范和模板)
眼见未实:辨认笔录的4大常见瑕疵
辨认笔录的采纳规则.doc
宣判笔录中被害人家属的相关意见
为你推荐
1,《战狼2》56.83亿元
香港原版朗文小学英语教材primarylongmanelect学生用书3a
画家的故居简笔画
李伯清放电全靠眼神图
火影忍者|鼬死后,八咫镜和十拳剑哪去了?真相说出来让人害怕!-搜狐大
红楼梦,5个可爱的林黛玉手绘,你喜欢哪个?
贾府之旅
究极赛罗(具有攻防兼备能力超强战士)_石塘网