图知网
搜索
首页
热门推荐
图片分类
【福多多|fluke_natouch】20200222helloasia毕业采访(中文字幕版)
下载原图
相关图片
ins自截 我的兄弟情人 fluke_pongsatorn 福多多 弟弟锅盖头~萌萌哒
福多多fluke
萌萌哒 福多多 fluke
福多多fluke
南思睿earth福多多fluke情头
fluke "福多多" (@fluke_pongsatorn) · instagram 照片和视频
为你推荐
年轻时的成龙还真是挺帅的!
治愈的纯色壁纸 —— 有种豆沙色感觉,这个系列我很喜欢
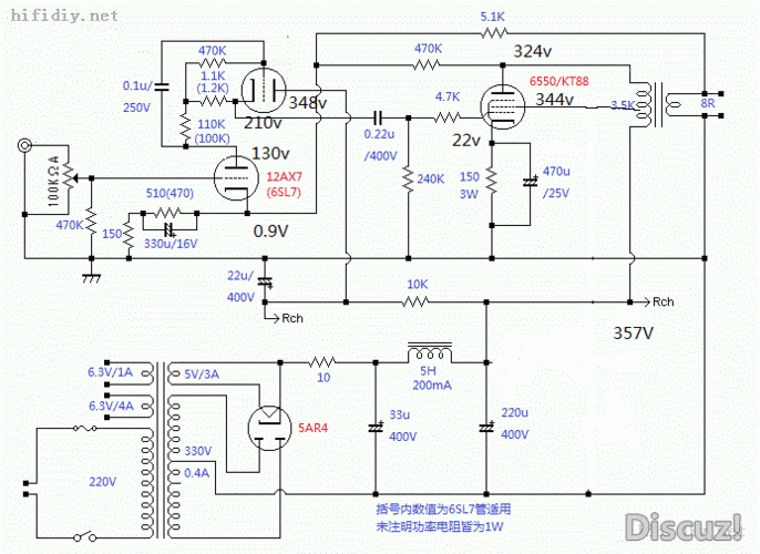
大家帮我看看我这个kt88的工作点
咱来学习单词careful
做棵小草
打造奢华黑武士风格 丰田c-hr改装案例
沈阳苏家屯老照片,尘封了25年的景象!
紫蕴龙王参修行了2000年,为何给了许仕林三根胡子,就成仙了呢?