图知网
搜索
首页
热门推荐
图片分类
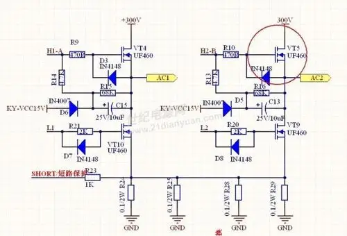
h桥逆变电路
下载原图
相关图片
h桥电路
谁能讲讲这个h桥电路中的三极管是如何导通的?
逆变器的电路图和注意事项
h桥电路图
方波逆变器h桥老烧上管
请问你有电机h桥驱动电路图吗?
为你推荐
好看的猫咪情侣头像
天空之城简谱双手简单版 天空之城木琴简谱简单-图片大观-奇异网
一两周岁半女宝宝春装套装童装小孩衣服0-1-2-3岁9个月女装公主裙
新加坡sungeibulohwetlandreserve湿地公园
绿色苹果汁图片
遥控开关插座家用无线遥控开关220v电源开关插座多孔遥控插座
素描牛.手绘矢量图照片
中国联通沃品牌卡通形象沃空