图知网
搜索
首页
热门推荐
图片分类
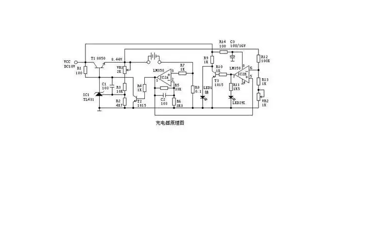
充电时候是红灯,充满以后是绿灯,我看他的电路时用一个9015的三极管和
下载原图
相关图片
12v电瓶充电器电路图
12v汽车电瓶充电器电路图
直流12v电源转化为5v的一些方案,供大家参考
12vled灯条电路图(第1页)
求.220v变12v充电器电路图
求12v节能灯电路图
为你推荐
无美颜无滤镜 #中年大叔 #创业者
8岁光头小男孩走红看到他的颜值后网友未来的大佬
小孩
全球变暖手抄报
可分为无极性电容器和有极性电容器两大类,它们在电路中的符号稍有
从石块铺地,不规则的天然石头背景
草根毕加索火了自学画画20年爆笑神作被600w网友点赞这不就是我
圣爱中医馆(兴业馆)