图知网
搜索
首页
热门推荐
图片分类
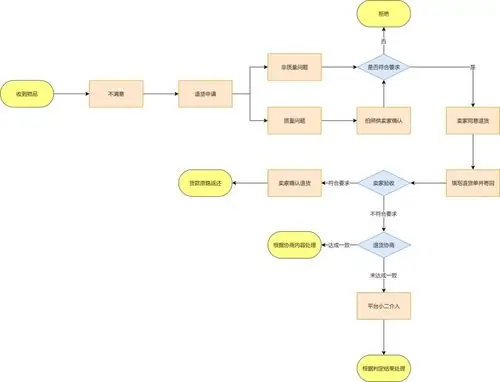
退换货流程
下载原图
相关图片
网上退货流程图
退货工作流程与工作标准
退换货流程图
二,退换货流程
退换货流程
退货管理流程图.doc
为你推荐
田岛卷尺家用田岛卷尺55米75米35米高精度耐磨双面刻度木工盒尺钢卷尺
肖太后梳妆楼
p data-id="gnzu4pplxj">霍锦惜,电视剧以及小
金叶女贞-果
天坛简笔画 天坛简笔画彩色
心理话,心理画 高新实验学校组织"我绘我心,手绘传心"主题绘画活动
天宝伏妖录|珑俊,狼鹿|520快乐!
高陵公安提醒您请正确拨打110