图知网
搜索
首页
热门推荐
图片分类
顶角线灯发光石膏线条灯led无主灯客厅家用装饰吊顶线家用照明灯其他
下载原图
相关图片
"石膏灯盘"就是 用石膏做成的各种复古雕花造型圆盘,用作装饰天花板
石膏板背景墙搭配床头灯带,真的是氛围感爆.#无主灯设计 #灯 - 抖音
led线条灯预埋层板灯木质橱柜衣柜灯灯封边贴石膏板
led发光顶角客厅石膏线灯吊顶开槽墙角天花led灯带
钛金防水明装开槽石膏板防潮阴角金条洗墙ledled灯带
嵌入式led长条灯长方形会议室办公室天花石膏板吊顶内嵌式平板灯
为你推荐
0,李光洁撞脸韩国河道英,霸道总裁的性张力席卷大脑_网友_魅力_角色
可爱的小白兔.今天画小兔子哦#儿童画 #画画 #简笔画 #手 - 抖音
简笔|精彩难忘的北京冬奥会 - 简笔画人物小红书 - 实验室设备网
"央视间谍"成蕾:卧底央视20年,因口误被揭穿,忘恩负义终被捕
因为他很中意看上去轻飘飘的东西哪种潮牌品牌比较好看?
动物世界可爱蚂蚁高清特写桌面壁纸(二)
腰部97纹身图案大全 - 纹身大咖
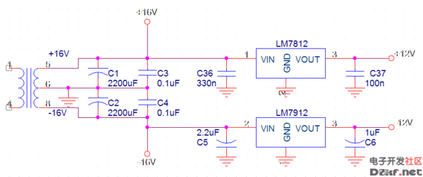
很简单,你用7812和7912三端稳压集成电路即可实现.