图知网
搜索
首页
热门推荐
图片分类
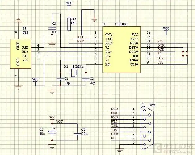
usb各型转串口电路图
下载原图
相关图片
ttl转usb电路ch340g
usb转串口ch340各封装官方原理图,pcb参考电路图下载2018-3-23
简单的usb转ttl的模块 (原文件名:1.jpg)
ch340全自动下载电路_mark_md的博客-csdn博客_ch340usb转ttl原理图
树莓派基础实验35usbtottl模块实验
usb转ttl电路图大全rs232串口ch340tpl2303
为你推荐
《天龙八部》中阿紫这个角色一直颇受争议,有的读者对其非常喜欢,觉得
玉清袁老帝君令牌
创造与魔法一级建筑夜空星云建造攻略创造与魔法游戏攻略
矢量心形素材
豆花牛肉加盟
露琪亚卍解
杭州市行政区划图——杭州各区县及代管县级市地名由来
香港旺角建筑