图知网
搜索
首页
热门推荐
图片分类
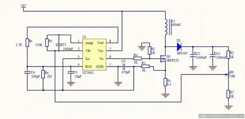
基于uc3842的电流控制型稳压电路图如下,假设取样电阻r开路或短路会
下载原图
相关图片
3842电源电路图
uc3842反激开关电源
uc3842老化炸机
uc3842开关电源电路图解ppt
新科2320型dvd机开关电源uc3842电路
关于uc3842做成的简易升压电路
为你推荐
贺峻霖/女装的霖霖毫无违和感,仿佛就是女生一样
国内男星颜值天花板,娱乐圈半壁江山都在这里了
burberry.巴宝莉burberry帆布邮差包pocke - 抖音
手绘火影忍者动漫人物秽土转生波风水门过程图
年历卡;90年(出生;年龄;生肖.
1948-1951年第一版人民币六十八枚大全套
刘敏:曾是卫视一姐,上过春晚,无奈当演员却不火,44岁仍是单身_小品
星海广场,观景双大床_大连星海广场,大连森林动物园民宿-美团榛果民宿