图知网
搜索
首页
热门推荐
图片分类
ui设计绿色蓝色渐变配色方案
下载原图
相关图片
艺术家katemayes的蓝绿色配色宝典fashion色彩
艺术家katemayes的蓝绿色配色宝典fashion色彩
蓝绿配色背景
深蓝色和蓝绿色 卧室配色方案
家装设计配色——蓝绿色
艺术家katemayes的蓝绿色配色宝典fashion色彩
为你推荐
花团锦簇的日本樱花小清新美景
韩国女明星头像女神范 - 高清头像 - 潮人个性网
【励志】当你坚持不下去的时候,看看这个视频,也许你会明白努力的意义
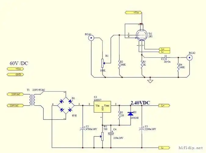
求胆缓冲前级电路图
网络爆款维密女王皇家橡树古龙男士香水性感魅力香氛50ml
医疗宣传新冠疫苗接种注意事项-专题班会模板.pptx
多种水果,葡萄,苹果,橘子,草莓,猕猴桃,桃子 壁纸
幼儿园中班家长回音壁写什么好?