图知网
搜索
首页
热门推荐
图片分类
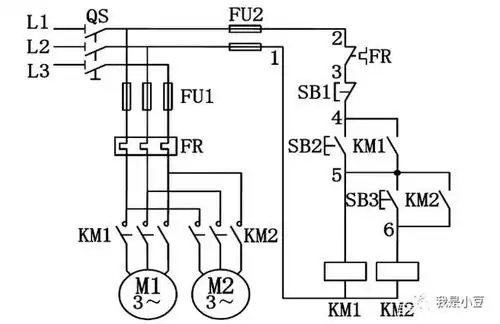
8 2012-04-22 怎么样学才能把电子电路图看懂.
下载原图
相关图片
电工必备:22个经典电路图,不会看电路图的电工不算合格电工
电工必懂的7张电路图,全看懂的给你点个赞!
水泵自动控制电路图
电工必备:22个经典电路图,不会看电路图的电工不算合格电工
汽车前照灯线路图怎么看
187个电路图,看完别再说看不懂电路图了!
为你推荐
《初相见》首探班 韩东君遭孙怡钢琴咚
【八达岭长城摄影图片】八达岭长城风光摄影_太平洋电脑网摄影部落
英语启蒙 | 小猪佩奇第六季第25集配音目录(2) -英语趣配音官网
幼儿园中班科学蜻蜓ppt课件
现代艺术创始人,现代派绘画代表,西班牙画家毕加索绘画作品欣赏
汉末三国时期功绩最大的徐姓将军分别都有哪些人
八一建军节的祝福语,八一建军节最后一天的祝福语?
【阴阳师】吸血姬——改版反击队